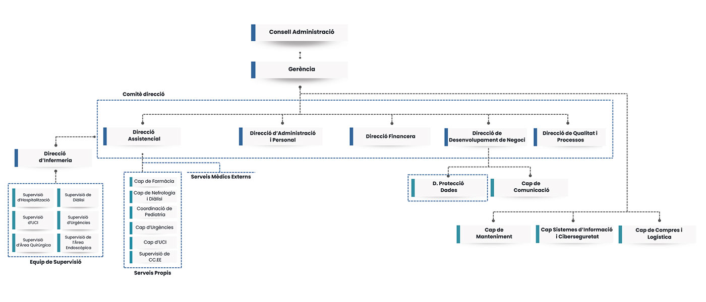
Organigrama
L’estructura organitzativa de Clínica Girona és un element estratègic dinàmic que s’ha anat adaptant als temps i a les diverses situacions.
Així doncs, en els darrers anys, Clínica Girona ha adequat la seva estructura organitzativa per tal d’afrontar amb garanties els reptes que es van succeint.
Aquí podeu consultar, l’organigrama que tenim a la Clínica Girona.



